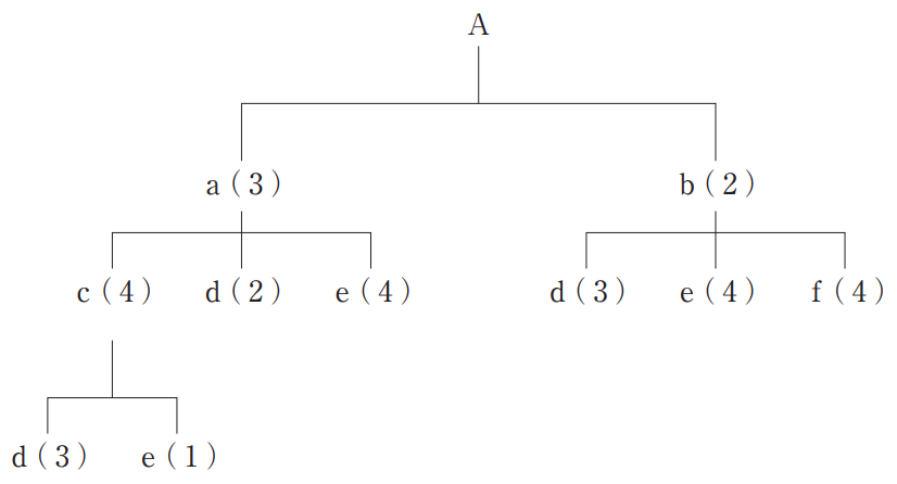
下図は、最終製品Aの部品構成表であり、( )内は親 1 個に対して必要な部品の個数である。製品Aを 2 個生産するとき、必要部品数量に関する記述として、最も適切なものを下記の解答群から選べ。

〔解答群〕
- 部品cは 12 個必要である。
- 部品dは 36 個必要である。
- 部品eは 64 個必要である。
- 部品fは 60 個必要である。
解答
ウ
解説
- 部品cは 12 個必要である。
不適切です。 - 部品dは 36 個必要である。
不適切です。 - 部品eは 64 個必要である。
適切です。 - 部品fは 60 個必要である。
不適切です。